
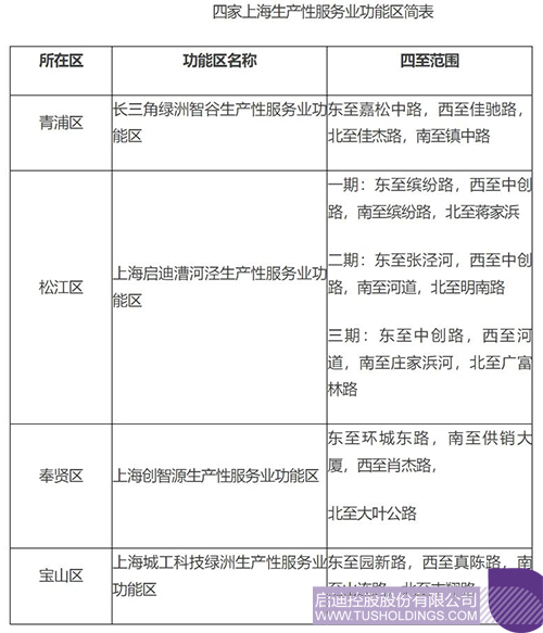
上海設立4個“生產性服務業功能區” 啟迪園區在列打印
發布時間:2024-07-13來源:上海市經濟和信息化委員會網站
近日,上海市經濟和信息化委員會發布關于同意4個園區為“上海生產性服務業功能區”的批復文件,其中,“上海啟迪漕河涇生產性服務業功能區”在列。文件指出,功能區要聚焦生產性服務業重點領域,提升運營管理能級和水平,更好發揮生產性服務業對產業升級的賦能作用,推動先進制造業和現代服務業深度融合,建設“(2+2)+(3+6)+(4+5)”現代化產業體系,發展成為上海產業高質量發展的優質載體。
生產性服務業對于推動產業升級、提升城市能級具有重要作用。松江區是上海制造業集中區域。2015年5月,啟迪控股與松江區政府簽約共同打造區域科學創新服務平臺體系,即將促進區域制造業產業升級作為園區的重要發展使命和目標。
啟迪漕河涇科技園自成立以來,充分發揮啟迪控股在科技服務、孵化、投資等方面的綜合優勢和20多年的行業經驗積累,合理規劃設計適合生產性服務業企業的園區布局和空間載體,聚焦智能制造產業方向,重點引進研發設計和總部型科技企業,打造智能制造和科學儀器產業創新平臺,加強創業企業的孵化培育,成立創投基金匯聚優質項目。

▲ 上海啟迪漕河涇科技園一期(厚德園)、二期(紫荊園)
園區分三期開發建設,已建成38萬平米。目前已集聚科技創新企業500多家,其中上市公司和跨國企業區域總部、研發中心16家,高新技術企業59家,市級專精特新企業40家,國家級專精特新“小巨人”2家,上海市科技小巨人1家。涌現出英眾信息、銀漿科技、諾狄生物、凱賢科技、北芯集成電路等生產性服務業代表性企業。園區智能制造孵化器已連續3年在國家級科技企業孵化器考核評價中獲得優秀。園區獲批松江區唯一的先進制造業和現代服務業融合發展試點園區。

▲ 上海啟迪漕河涇科技園三期(水木園)
啟迪漕河涇科技園成立八周年成功獲批上海市級生產性服務業功能區,充分體現了園區成立以來對松江區制造業產業升級的推動和賦能作用,促進先進制造業和現代服務業的深度融合發展,為區域產業的高質量發展做出了突出的貢獻。
未來,啟迪漕河涇科技園將繼續聚焦生產性服務業重點領域,不斷集聚優質服務和創新要素資源,持續推動先進制造業和生產性服務業深度融合,把生產性服務業功能區建設成為產業高質量發展的優質載體,為加快培育和發展新質生產力注入強勁動力。

▲ 圖源:上海市經濟和信息化委員會網站
